日前,永利官网能源与环境政策研究中心魏一鸣教授团队提出全国“一盘棋”下兼顾区域不平等、整体和局部经济发展以及国家“双碳”目标的分省减排策略,为我国落实应对气候变化承诺和各省制定行动方案提供了科学依据。相关研究成果“Approaching national climate targets in China considering the challenge of regional inequality”,以研究长文(Research Article)形式发表于自然子刊《自然•通讯》(Nature Communications)。这是魏一鸣教授团队自2017年以来在自然子刊上累计发表的第8篇文章。

为实现全球气候目标,130多个国家做出了碳中和承诺。然而,国家气候目标的实现以及实现目标需要付出的代价完全取决于国家内部的区域行动。由于区域之间在社会、经济、技术、资源禀赋等方面都存在显著的不平等性和异质性,特别是在中国、印度、非洲等发展中国家,所以,对于尚未准备好的地区来说,过于激进或全国统一的达峰或减排目标可能会阻碍其经济增长,甚至造成巨大的经济损失,进而制约国家气候目标的实现。因此,迫切需要为实现国家气候目标制定可行、公平的区域行动策略。然而,既有研究缺少能够充分平衡区域不平等、国家整体和局部成本收益以及气候目标的方法和实践。
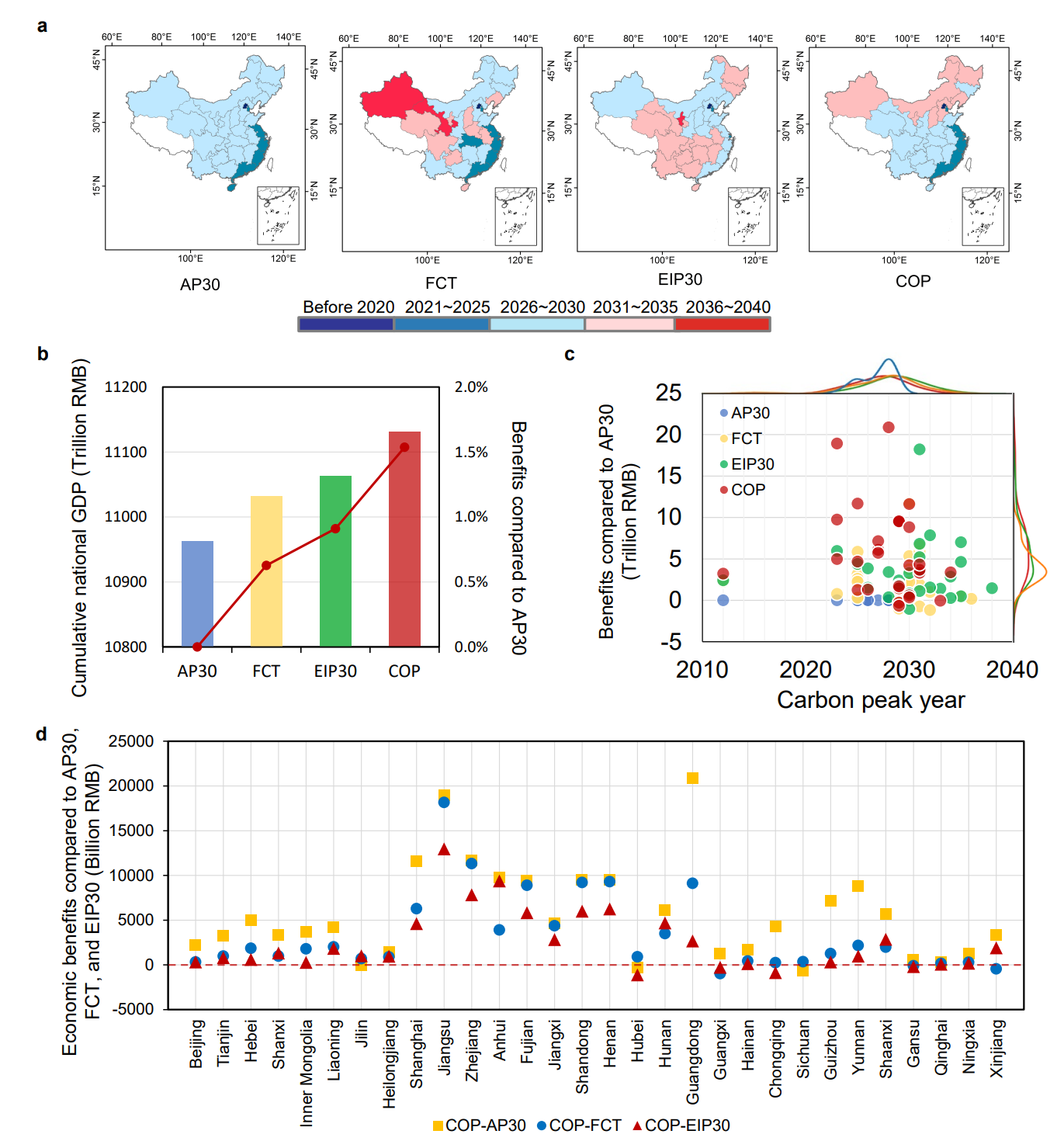
针对上述问题,本研究以中国为实证对象,自主开发国家能源技术模型(C3IAM/NET)和区域协同减排路径优化模型(Mr. COEP),通过综合考虑社会、经济、技术、碳汇可用量等多方面的不确定性,以及能源供给-加工转化-运输配送-终端使用-末端治理全行业800余种用能技术的排放过程,提出了全国实现碳达峰碳中和的时间表和路线图(图1);在此基础上,创新引入了区域达峰成熟度准则,优化得到了既能保证全国整体和局部经济收益最大且兼顾区域公平性又能实现国家“双碳”目标的分省有序减排策略(图2、3)。结果表明,该策略相比于所有省份均在2030年前实现碳达峰的“一刀切”策略以及各省已经提出的政策规划,能够分别使全国GDP累计增长1.54%和0.92%,而且90%的省份将获得经济收益。研究还进一步给出了全国“一盘棋”下各省梯次有序碳达峰的时间、碳排放路径、碳排放强度下降目标以及能源结构和强度目标,为国家和地方碳排放双控政策的设计提供了科学依据。
永利官网余碧莹、魏一鸣教授,北京师范大学刘兰翠教授为论文通讯作者。上述工作得到了国家自然科学基金重大项目、国家自然科学基金杰青项目等国家科技任务的资助。

图1中国碳达峰碳中和最优路径(含工业过程排放)

图2不同减排策略的经济影响


图3区域合作减排策略
论文详情:Biying Yu*, Zihao Zhao, Yi-Ming Wei*, Lan-Cui Liu*, Qingyu Zhao, Shuo Xu, Jia-Ning Kang, Hua Liao.Approaching national climate targets in China considering the challenge of regional inequality.Nature Communications (2023). DOI:10.1038/s41467-023-44122-0